Cost optimised power supply reference designs cut energy waste
UK based Pulsiv Limited has gained widespread attention with its unique technology for designing more energy efficient power supplies and battery chargers. Pulsiv OSMIUM microcontrollers and AC to DC front-end circuit configurations are already available and now to accelerate R&D, the first in a series of reference designs has been officially launched to the market.
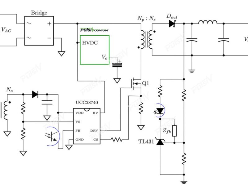
The new cost-optimised reference designs offer 75 W (85 W peak) and 100 W (150 W peak) output power with universal mains input and 48-V output. The Pulsiv OSMIUM microcontroller and supporting components have been combined with a quasi-resonant flyback DC-DC converter to deliver an end-to-end flat efficiency of 90% (91.5% peak) from just 10 W, comfortably exceeding the US DoE Level VI and EU CoC Tier 2 requirements. These reference designs can be further optimised using GaN and SiC technology where performance or size are more important than cost.
Pulsiv OSMIUM ensures that critical components operate at low temperatures to extend expected lifetime and ensure long-term reliability even under convection cooling. Inrush current has been completely eliminated, removing the need for additional current limiting components. Manufacturers of industrial power supplies and LED lighting can benefit further by simplifying designs and improving system installations.
Explains CEO Darrel Kingham: “Tackling the global energy crisis and delivering ambitious sustainability targets will require the electronics industry to embrace technology innovation and challenge conventional thinking. Pulsiv OSMIUM reference designs offer a cost effective method to reduce the amount of energy consumed in AC to DC power supplies and battery chargers under all operating conditions. By delivering consistently high efficiency without compromising system cost, sustainable product design will become the default choice.”
Design packages can be downloaded from www.pulsiv.co.uk/reference-designs, which provide a comprehensive datasheet, bill of materials, schematic and full set of Altium files.
Related articles
First power MEMS switch to handle 10 A
Source-Down power MOSFET family in PQFN packages
700-W power supply for medical and industrial applications
Automotive-grade power bridges run cooler in SMT package
If you enjoyed this article, you will like the following ones: don't miss them by subscribing to :
eeNews on Google News
