If you want a solution to precisely control a device by temperature, check out this thermistor-based analog thermostat
With an adjustment range of approximately 0°C to 60°C, you can put it to use in aquariums, boilers and more.
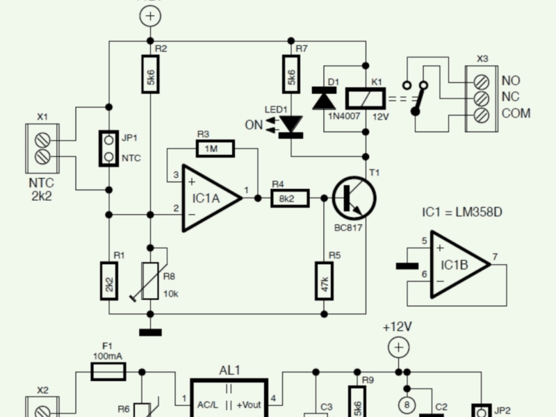
With this simple and small-sized analog design, it is possible to drive any kind of external loads through an insulated set of NO-NC contacts (Normally Open, Normally Closed) of a relay, thus allowing you to control heating devices through the NC connection, or — with reverse logic — to regulate cooling with fans or air conditioning systems through the NO connection.
The thermostat circuit consists of the operational amplifier IC1, used as a comparator, to sense the voltage difference between pin 3 (non-inverting input) referred to the NTC sensor applied to terminal block X1, and pin 2 (inverting input) fed by a voltage divider consisting of R2 and R8. Trimmer R8 allows the reference voltage at pin 2, i.e., the thermostat trip temperature, to be varied.

Negative Temperature Coefficient (NTC) thermistors have the characteristic of decreasing their resistance as temperature increases. They are widely used, over a temperature range of -100°C to 450°C, and valued for their high sensitivity and short response time. Their transfer curve has exponential trends that can be pseudo-linearized by connecting a bias resistor in series — as was done in this project — and eventually refined with resistor values placed in parallel to the NTC.
Find the complete project description
If you enjoyed this article, you will like the following ones: don't miss them by subscribing to :
eeNews on Google News
